2026-02-12
On February 12, 2026, lawyers Lai Yongyong and Zhong Cuili from Yingke Law Firm's ACIES Team successfully represented Ms. Zhong in an unjust enrichment dispute, securing a favorable judgment in the first instance.
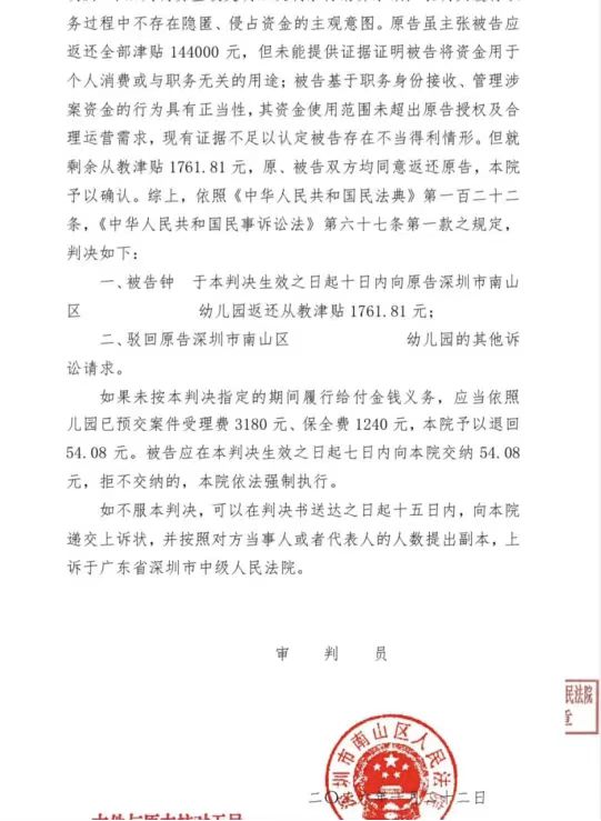
In this case, the plaintiff, a kindergarten in Shenzhen's Nanshan District, alleged that Ms. Zhong, its former administrative director, had engaged in fraudulent activities during her tenure and claimed the return of approximately RMB 140,000 in "unjustly obtained funds."
Faced with a large volume of evidence and complex fact-finding challenges, the ACIES team meticulously analyzed WeChat chat records, work logs, bank transfer records, and expense vouchers. They successfully demonstrated that all financial transactions were legitimate operational activities and part of Ms. Zhong's official duties, constructing a comprehensive and airtight evidence chain. During the trial, the team delivered clear and compelling arguments that effectively refuted the plaintiff's claims.
The court fully adopted the ACIES team's legal opinions, ruling that Ms. Zhong's actions did not constitute unjust enrichment and only ordering her to return a small amount of outstanding funds for liquidation.
This victory is a testament to the ACIES Team's professional expertise and dedication. The team remains committed to leveraging its profound legal knowledge and meticulous approach to remove legal obstacles for clients and safeguard their legitimate rights and interests.

